东莞市阳光信息科技有限公司官网网站

0769-86339388
0769-27283888

电信专线业务 / Teleservices

联系我们 / Contact Us

  • 业务咨询:0769-27283888
  • 技术咨询:0769-27283888
  • 求职咨询:0769-27283888
  • 故障申报:0769-27283888
  • 传真:0769-86328955
  • 地址:广东省东莞市石龙镇华南花园现代信息服务园三楼B01

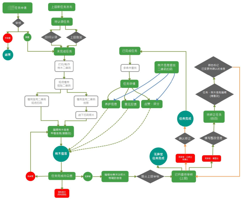
植树管理系统

为了解决园林绿化植树任务指派及监管问题,利用信息化技术,实现植树任务的管理及树木养护,各类数据分析等,并可利用微信小程序实时了解任务完成情况及定位植树位置等